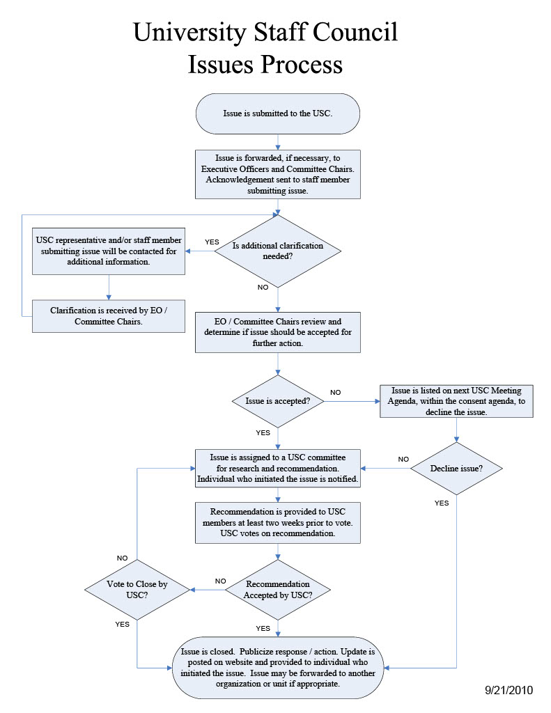
Flow Chart Text Description
- Issue is submitted to the USC.
Note: At any point after submission, if more information is needed, the individual who submitted the issue may be contacted for additional clarification. - Issue is forwarded, if necessary, to Executive Officers and Committee Chairs.
Note: If additional clarification is required at this stage, the process pauses while the clarification is gathered and reviewed before moving forward.- Acknowledgement is sent to the staff member submitting the issue.
- Executive Officers and Committee Chairs review and determine if the issue should be accepted for further action.
Note: If, during review, more information is needed, clarification is requested and the process resumes here after it is received.- If the issue is not accepted:
- The issue is listed on the next USC Meeting agenda within the consent agenda to decline the issue.
- If the issue is declined, it is closed. USC will publicize the response/action, post an update on the website, and inform the individual who initiated the issue. The issue may also be forwarded to another organization or unit if appropriate.
- If the issue is accepted:
- The issue is assigned to a USC committee for research and recommendation.
- The individual who initiated the issue is notified.
- Committee provides a recommendation to USC members at least two weeks prior to the vote. USC votes on the recommendation.
- If the recommendation is accepted by the USC:
- The issue is closed. (See 3c for closure steps.)
- If the recommendation is not accepted by the USC:
- The USC will vote to close the issue.
- If the vote to close passes, the issue is closed. (See 3c for closure steps.)
- If the vote to close does not pass, the process returns to step 4a for further committee consideration.
- The USC will vote to close the issue.
General Note:
Requests for additional clarification can occur at multiple steps: after submission, during committee review, and after recommendations, ensuring decisions are always made with the fullest possible information.
Submit an Inquiry
Submit an inquiry to share questions or concerns with the University Staff Council about staff workplace issues, policies or working conditions. University Staff Council does not publish names from inquiries received and treats submissions as anonymous when possible; however, confidentiality cannot be guaranteed.
Internal Inquiry
Internal Inquiry is for questions from staff at Texas A&M University, Texas A&M at Galveston and Texas A&M Health.
External Inquiry
External Inquiry is for questions from Texas A&M at Qatar and external organizations.
The University Staff Council will not act in an advocacy role in any specific employee/employer policy matter or dispute within the University, nor will it assume the role of arbitrator in any such matter. Employees are encouraged to work directly with their supervisor or management personnel, or their appropriate Human Resources office, if issues are specific to their personal situation. Employees submitting inquiries to this website should be aware that an inquiry will be reviewed by a subcommittee of the University Staff Council for response.

Contact Us
If you have questions or feedback, please reach out to your representative. If you are unsure who your representative is or need further assistance, email us.
For general questions about staff benefits, please visit the Human Resources and Organizational Effectiveness (HROE) website.